
意识障碍是严重脑损伤导致的长期意识丧失或受损病症,我国患者超百万,年新增 5—10 万例,给家庭和社会带来沉重负担。由于病因涵盖脑外伤、脑卒中、缺血缺氧等多种类型,且患者损伤程度、病变位置存在显著个体差异,预后效果参差不齐,探寻意识恢复背后统一的神经机制,成为全球医学与科学界共同攻关的重大课题。
近日,我校基础医学院 Steven Laureys教授、狄海波教授团队联合中国科学院自动化研究所、首都医科大学附属北京天坛医院等科研力量,在该领域取得重要突破。相关研究成果以“A shared central thalamus mechanism underlying diverse recoveries in disorders of consciousness”为题,发表于国际学术期刊《自然・通讯》(Nature Communications)。团队通过人工智能技术深度解析大脑 “意识开关”——丘脑的神经活动规律,首次揭示意识障碍患者恢复背后的共性神经机制,为临床精准评估、个体化治疗提供了关键科学依据,也为千万患者家庭带来康复新希望。
研究团队选取 23 例接受深部脑刺激治疗的意识障碍患者,对其微电极记录数据进行系统分析,借助人工智能挖掘丘脑神经活动的核心特征。
图2
丘脑作为大脑意识调控的关键中枢,被称为“意识开关”。团队从 34 个电生理特征中,筛选出 4 个与意识恢复高度相关的关键指标,其中 4—8 赫兹的 Theta 节律(一种重要的神经振荡形式)的强度与稳定性尤为关键。基于这些特征,团队构建出统一的神经度量,能有效预判患者术后一年的意识恢复情况。实验验证显示,这一度量指标具有广泛适用性,无论患者病因、年龄、病情严重程度存在何种差异,均能准确反映其恢复潜力。这一发现证实,尽管意识障碍的临床表现千差万别,但背后受共同的神经机制调控,为破解当前临床困境提供科学方案。
基于构建的统一度量,研究为长期积累的临床经验提供了神经机制解释(图2)。意识障碍患者主要分为植物状态(VS/UWS)和微小意识状态(MCS)患者,其中MCS又按是否具备语言处理相关功能进一步区分为MCS+与MCS-。临床数据显示,MCS-患者恢复率(75%)高于UWS患者(13.3%),40岁以下年轻患者恢复率高于年长患者,这些现象都与丘脑度量值的分数直接相关(图2a-b)。
尽管受限于样本数量,病因与丘脑度量值尚未形成统计学显著关联,但外伤患者的丘脑度量显示出更高的趋势,这也与外伤患者恢复率更高的经验一致(图2c)。研究还发现,不同病因患者的theta节律功率存在显著差异(图2d):脑干出血患者最高,创伤患者次之,缺氧患者最低。研究团队认为,这可能源于脑干出血患者的丘脑-皮层连接完整性保存较好,外伤患者(本研究中纳入患者均伴随弥漫性轴索损伤)常伴随丘脑-皮层白质连接损伤,但可能依然残留部分的神经元传入,而缺氧患者常伴随丘脑-皮层灰质受损(神经元受损),继而导致难以响应性兴奋性输入。通过患者间的相似性分析(图2e-f),研究者发现不能恢复(unCR)组的患者表现相对一致,但是能恢复(CR)组患者的内部异质性较大,这提示可能存在多种能意识恢复的患者亚型。维恩图分析(图2g-h)进一步显示,恢复患者通常多个特征同时表现良好,而非恢复患者往往只有单一特征活跃。
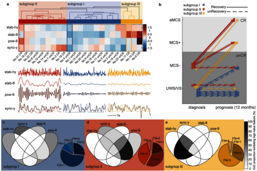
图3
借助无监督聚类分析技术,研究团队成功识别出三类具有不同丘脑活动模式的患者亚组(图3a-b),为临床精准分型治疗提供了全新依据:
亚组I:4 个丘脑活动关键特征均表现微弱(图3c),此类患者全部为 UWS 状态,无一例实现意识恢复,提示其丘脑活动沉寂,恢复概率极低;
亚组 II:Theta节律功率和伽马频段同步性较高(图3d),77.8% 为 MCS—患者,55.6% 在术后一年实现意识恢复,这类患者诊断分级更优,具备明确的恢复潜力;
亚组 III:Theta节律稳定性和高伽马节律稳定性突出(图3e),尽管 75% 为 UWS 患者,却意外展现出恢复潜力。这一亚型被称为 “隐匿恢复者”—临床表现虽差,但大脑仍保留恢复“火种”,与国际近年报道的“认知运动分离”“隐匿意识”现象高度契合。这一发现为精准识别常规评估遗漏的潜在恢复患者、开展针对性治疗提供了新路径。
图4
鉴于 Theta 节律的强度与稳定性是预测意识恢复的核心指标,且分别对应两类恢复亚型的典型特征,团队进一步构建了由中央丘脑、丘脑网状核和特异性中继核组成的神经网络模型(图4a-b),模拟意识损伤与恢复的神经动力学过程。
通过调节神经元的静息膜电位、传入设置等意识障碍相关的关键参数(图4c),模型成功还原了健康状态、不同损伤程度下的丘脑活动规律。仿真研究揭示,意识障碍的theta节律源于受损神经元依然残留部分兴奋性输入,通过网络内多核团之间的兴奋抑制交互作用,激活T型钙离子通道介导的低阈值爆发(LTB)机制(图4g)。相比之下,完全受损状态下的神经元无明显放电活动,而健康静息对照下的神经元表现为正常的强直(tonic)放电模式,这二者均不会产生显著的theta节律活动。研究为丘脑神经元的活动模式定义了四个阶段(图4h):阶段I为完全去传入的静默状态,阶段II为传入部分恢复但无明显节律的状态,阶段III为theta节律状态,阶段IV为完全恢复的强直放电状态。该丘脑活动的四个阶段对应于现有国际主流的“ABCD”意识分级理论(A-D分别代表从昏迷到正常意识的四个水平),为其提供了关键证据。值得关注的是,theta节律在去传入恢复的过程中呈现出倒U型曲线的变化规律(图4i)——先增强后减弱,这与从极深度麻醉中恢复的表现相似。
图5
通过神经网络模型模拟,团队进一步揭示了意识恢复的两条神经动力学路径(图5)。研究发现,系统地调节神经元传入输入的强度(affMag)和稳定性(affStab)两个参数,分别影响theta节律的幅值(功率)与稳定性。如果先恢复神经元接收到输入的强度,会首先恢复theta节律的功率(图5b),对应亚组II患者的典型特征;如果先恢复神经元接收到的输入的稳定性,会首先恢复theta节律的稳定性(图5d),对应亚组III的典型特征。这两条路径虽中间过程不同,但最终均可实现从“传入部分恢复无节律状态”到 “Theta 节律状态”的进阶,成功扩展了“ABCD”意识分级理论,明确从 B 级到 C 级存在两条独立恢复路径。这一发现为解释“临床表现相似的患者恢复轨迹差异显著”的临床现象提供了科学答案,也为制定个体化康复方案提供了理论支撑。
该成果是浙江—比利时意识障碍联合实验室深化跨学科、跨国界合作的重要突破。该实验室由我校狄海波教授与Steven Laureys教授联合领衔。论文第一作者为中国科学院自动化研究所张浩然博士,中国科学院自动化研究所余山研究员、首都医科大学附属北京天坛医院何江弘主任医师与我校 Steven Laureys 教授共同担任通讯作者。研究获得国家重点研发计划、国家自然科学基金、北京市自然科学基金及加拿大卓越研究主席基金、欧洲生物医学研究基金等多项国家级、国际基金支持。