第一作者:王天卓、王敏
通讯作者:马振毅、王天卓
发表期刊:Cell Death & Disease
期刊5-Year Impact Factor:9.60
通讯单位:浙江省全省医学表观遗传学重点实验室、杭州师范大学基础医学院
论文DOI:https://doi.org/10.1038/s41419-025-08332-2
成果简介
2025年12月22日,基础医学院马振毅教授及团队成员王天卓老师等在Cell Death & Disease发表长文“Targeting intrinsically disordered nuclear protein 1 (NUPR1) with single-domain antibodies alleviates triple-negative breast cancer (TNBC) progression in vivo”。文章成功的构建了一个集原位邻近连接筛选(isPLA-seq)、NanoBiT活细胞互补分析和C-degron降解验证的高通量筛选及验证平台,用于筛选抗NUPR1的功能性单域抗体。通过该平台,研究人员筛选出了抗NUPR1的单域抗体#07.81。该单域抗体不仅表现出与NUPR1强大的结合亲和力,并能在三阴性乳腺癌细胞中有效诱导内源性NUPR1蛋白的降解进而起到抑制肿瘤进展的作用,该工作不仅为三阴性乳腺癌提供了一种极具前景的新型治疗策略,也为靶向其他“难成药”的细胞内靶点开辟了新思路。
引言
三阴性乳腺癌是乳腺癌中最具侵袭性的亚型之一,约占全部乳腺癌病例的15–20%。与激素受体阳性及HER2阳性乳腺癌不同,三阴性乳腺癌缺乏有效的靶向疗法,化疗仍是其标准治疗手段。它的关键特征之一在于其依赖应激响应机制,并在恶劣的肿瘤微环境中存活。作为一种应激诱导型无序蛋白,核蛋白1(NUPR1,亦称p8或Com-1)调控多种生物学过程,包括染色质重塑、转录激活、自噬、早熟性衰亡、铁死亡以及应激性压力等。此前本研究组已经揭示了NUPR1通过调控自噬-溶酶体等途径,在非小细胞肺癌及ER+乳腺癌耐药中发挥重要作用。值得注意的是,NUPR1高表达与胰腺癌、口腔鳞状细胞癌、肺癌、肝癌、肾癌及乳腺癌等多种肿瘤的进展、治疗抵抗及不良预后密切相关,使其成为一个极具潜力的治疗靶点。
单域抗体(single-domain antibody, sdAb;亦称纳米抗体)作为一种新兴治疗手段具有独特优势。其源于骆驼科动物单一重链抗体的可变区,具有分子量小、特异性强、稳定性高等特点。与传统单克隆抗体相比,单域抗体更易穿透肿瘤组织,并可靶向细胞内表位,因此特别适用于如NUPR1这类难靶向分子。此外,其结构简单,易于基因工程改造和大规模生产,进一步提升了临床应用潜力。然而,开发功能性单域抗体需要建立可靠的高通量筛选策略,以确保其特异性与功能活性。
本研究构建了一套基于“原位邻近连接筛选测序(isPLA-seq)—NanoBiT结合检测—C端降解决定子(C-degron)降解验证”的高通量筛选平台,用于发现靶向NUPR1的功能性单域抗体,并为其在三阴性乳腺癌治疗中的潜力提供了有力证据。通过严格的体内外功能验证,本研究为抗NUPR1单域抗体(sdAb#07.81)的临床开发奠定基础。
图文导读
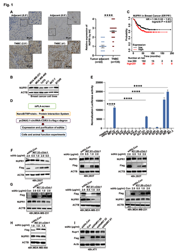
首先,为确认NUPR1在三阴性乳腺癌病理组织中表达情况,我们首先利用三阴性乳腺癌组织芯片进行了免疫组化分析。结果显示,与癌旁组织相比,三阴性乳腺癌组织中NUPR1表达显著升高。此现象与三阴性乳腺癌细胞系(MDA-MB-231, MDA-MB-468, 4T1 和 BT549)中NUPR1的高蛋白水平相一致,而在ER阳性乳腺癌细胞系(T47D和MCF-7)中表达较低。生存分析进一步表明,在ER和PR阴性乳腺癌患者中,高NUPR1表达与不良预后密切相关。
基于NUPR1在乳腺癌中的关键作用,我们开发了靶向NUPR1的单域抗体高通量筛选平台。我们利用研究组前期构建的单域抗体库,通过名为isPLA-seq的筛选方法筛选抗NUPR1特异性结合的单域抗体,经过三轮筛选,最终富集到17个具有不同CDR3氨基酸序列的单域抗体。进一步的NanoBiT活细胞结合实验结果显示,其中sdAb#07.32、sdAb#07.81和sdAb#31.89在活细胞内展现出较强的与NUPR1特异性结合的信号;其中,sdAb#07.81的信号最强。
为进一步验证这些单域抗体的有效性,我们在多个细胞系中进行了鸟氨酸脱羧酶C端(cOdc1,一种天然的C端降解决定子)降解实验。结果显示,Flag-sdAb#07.32-cOdc1和Flag-sdAb#07.81-cOdc1均能以剂量依赖性的方式降低内源性NUPR1蛋白水平,且sdAb#07.81在所有测试细胞系中均表现出更优的活性。这些发现验证了该高通量筛选平台的有效性,并确立了sdAb#07.81作为进一步开发为三阴性乳腺癌治疗性单域抗体的强效候选分子。
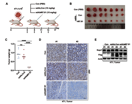
因此,我们成功纯化了抗NUPR1的sdAb#07.81。为探究抗NUPR1 sdAb#07.81在三阴性乳腺癌进展中的作用,我们将4T1细胞皮下注射至BALB/c小鼠体内,并随机分为三组:对照组(PBS)、sdAb-Con组和sdAb#07.81组。每隔三天向瘤内注射纯化的sdAb#07.81蛋白(15 mg/kg)。各组代表性肿瘤图像显示,sdAb#07.81组肿瘤体积明显缩小,肿瘤重量也较对照组和sdAb-Con组显著减轻。进一步的免疫组化Ki67染色显示,sdAb#07.81组肿瘤细胞的增殖受到显著抑制。同时,对4T1肿瘤组织的免疫印迹分析表明,sdAb#07.81处理组中NUPR1蛋白水平较对照组和sdAb-Con组明显降低。为评估sdAb#07.81的体内毒性,我们在超治疗剂量下进行了瘤内给药。监测各组小鼠体重、生存率并对主要器官(心、肝、肾)进行尸检分析。值得注意的是,与对照组和sdAb-Con组相比,即使在30 mg/kg剂量下连续治疗16天,也未观察到明显的毒副作用。综上,这些发现表明sdAb#07.81不仅在体内能有效抑制三阴性乳腺癌进展,而且具有合理的安全性。
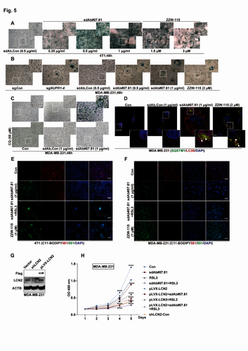
先前的研究表明,NUPR1缺失可通过诱导细胞的早熟性衰亡和铁死亡来抑制乳腺癌进展。为探究sdAb#07.81的作用机制,我们首先用不同浓度的sdAb-Con或sdAb#07.81处理4T1和MDA-MB-231细胞,并进行GLB1(早衰标志物)染色。结果显示,随着sdAb#07.81剂量的增加,GLB1染色逐渐加深,表明早衰细胞数量逐渐增多。相比之下,自噬抑制剂氯喹处理可部分逆转GLB1染色加深。免疫荧光结果显示,sdAb#07.81蛋白的加入导致SQSTM1(绿色)蛋白表达上调,与LC3B(红色)的共定位增加,并促进了LC3B点状结构的形成。为检测sdAb#07.81对铁死亡的激活作用,我们通过C11-BODIPY染色和活细胞荧光成像评估脂质过氧化水平。单独使用sdAb#07.81处理即可显著诱导脂质过氧化,而联用已知的铁死亡激活剂RSL3可进一步增强此效应。这些结果与使用sgNUPR1或ZZW-115在三阴性乳腺癌细胞中的效应一致。NUPR1可通过诱导铁螯合蛋白脂质运载蛋白-2(LCN2)的表达来保护癌细胞免受过量铁的影响。CCK-8实验显示,添加sdAb#07.81能显著抑制由LCN2过表达所促进的细胞增殖,其效果与敲低LCN2相似。值得注意的是,sdAb#07.81与RSL3联用可观察到协同抑制效应。综上,这些发现表明sdAb#07.81通过同时促进早衰和铁死亡通路来抑制肿瘤进展。
小结
本研究成功建立了一个基于isPLA-seq—NanoBiT结合检测—C端降解决定子(C-degron)降解验证的能够高效筛选靶向细胞内蛋白的单域抗体平台,并鉴定出具有明确治疗效果的抗NUPR1单域抗体sdAb#07.81。该工作不仅为三阴性乳腺癌提供了一种极具前景的新型治疗策略,也为靶向其他“难靶向”的细胞内靶点开辟了新路径。
作者简介
第一作者:王天卓(杭州师范大学基础医学院生物化学与分子生物学系青年教师,右二);王敏(杭州师范大学基础医学院2022级硕士研究生,导师马振毅教授,已毕业;目前在生物公司从事抗体研发工作)。
主要参与作者:陈宣儒(杭州师范大学基础医学院2023级硕士研究生;导师刘喆教授,左一);殷曰苑(天津医科大学基础医学院博士毕业生,导师马振毅教授;目前在山东大学齐鲁第二医院工作)。
通讯作者:马振毅
马振毅,教授,博士生导师。主要从事实体肿瘤转移过程中细胞自噬异常的调控机制研究,在肿瘤细胞自噬调控方面研究取得显著成绩,其研究成果揭示SNARE复合物是潜在肿瘤恶性转变的治疗靶点。近年来重点关注单域抗体筛选新方法的建立。主持6项目国家自然科学基金,发表研究论文20多篇。






