第一作者:扶玉珍、徐瑜苛
通讯作者:李葆明、曹蔚
发表期刊:Molecular Autism
分区:中科院一区top期刊,JCR Q1期刊
期刊5-Year Impact Factor:6.2
通讯单位:杭州师范大学
论文DOI:https://doi.org/10.1186/s13229-026-00708-1
研究简介
杭州师范大学基础医学院脑科学研究所李葆明教授、曹蔚副教授团队在Molecular Autism期刊发表题为“Cholecystokinin Upregulation in mPFC Leads to Social Defeat-Induced Anxiety Susceptibility in Neuroligin 3 R451C Knockin Mice”的研究论文。该研究系统解析了孤独症模型小鼠由社交挫败诱导的焦虑易感神经机制,为理解孤独症谱系障碍(ASD)伴发的焦虑症状及探索靶向干预策略提供了新的理论依据。
引言
孤独症谱系障碍是一种神经发育性疾病,核心特征为社交障碍和重复刻板行为。焦虑是ASD中最常见且临床负担沉重的共病之一。成年ASD群体中,焦虑障碍的患病率是普通人群的两倍以上,且没有智力障碍的孤独症个体面临的风险最高。尽管焦虑对临床治疗的影响巨大,但ASD中焦虑易感性的神经机制仍未被充分阐明。
在复杂的社会环境中,社交霸凌等负性经历常常诱发焦虑。社交挫败应激(SDS)作为一种心理社会应激模型,已广泛应用于啮齿类动物,能够复现焦虑乃至抑郁样表型的核心特征。先前的研究表明,胆囊收缩素(CCK)是一种广泛参与情绪调控的神经肽,在应激诱导的焦虑反应中发挥着重要作用。反复暴露于SDS条件下可增加大脑皮层中CCK的表达,尤其是在再次暴露于攻击性小鼠时。此外,将CCK局部注射到内侧前额叶皮层(mPFC)足以在亚阈值SDS后引发明显的焦虑样行为,进一步表明CCK是应激相关焦虑反应的关键调节因子。
作为一种广泛研究的肠脑肽,CCK在多个脑回路的神经调节中起着关键作用,这些回路涉及焦虑、抑郁、奖励处理、攻击行为、性行为和恐惧记忆的调控。在新皮层中,CCK分布于特定类别的抑制性中间神经元和兴奋性神经元中。值得注意的是,CCK已被识别为与高功能孤独症相关的候选基因。尽管CCK信号通路已被认为与应激诱导的焦虑相关,但其在ASD焦虑易感性中的作用仍未得到充分探索。
图文导读
本文采用Neuroligin-3(NL3)突变(KI)ASD模型小鼠,这是一种经典的孤独症遗传模型,表现出典型的ASD行为特征,包括社交障碍、刻板行为和认知僵化。本研究揭示了mPFC中CCK信号上调是ASD模型小鼠应激诱导的焦虑易感性增加的神经机制(图1)。
图1:mPFC CCK信号上调增强成年ASD模型小鼠焦虑易感性
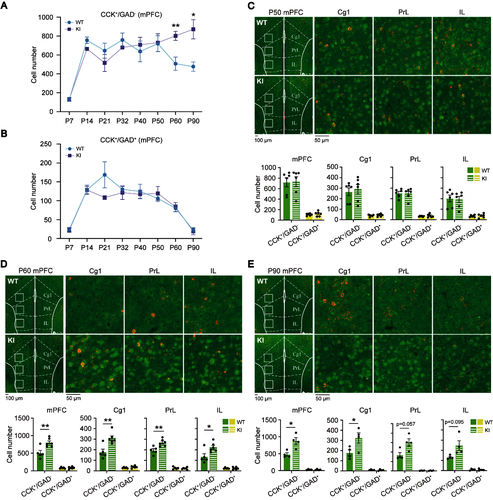
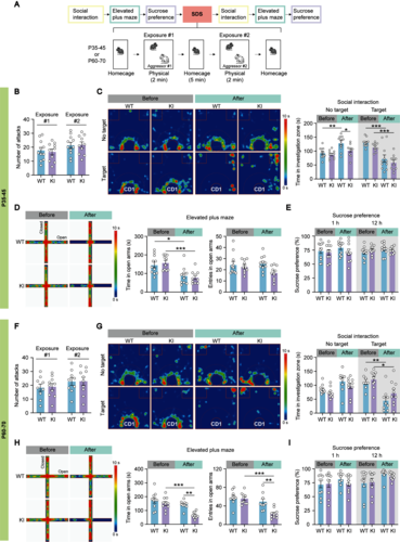
我们的研究发现,成年突变小鼠mPFC中CCK阳性兴奋性神经元的数量显著且持续增加,这一发育性偏差在野生型(WT)对照组中未观察到(图2)。尽管成年突变小鼠基线状态下未表现明显的焦虑样行为,但其对SDS诱导的焦虑表现出更高易感性(图3)。光纤记录显示,KI小鼠在遭受攻击时mPFC中CCK分泌显著异常增加并持续,而WT小鼠未出现此现象(图4)。关键是,靶向敲低成年突变小鼠mPFC兴奋性神经元中的Cck可减轻焦虑易感,而在成年WT小鼠中过表达Cck则足以诱发焦虑易感。
图2:成年突变小鼠mPFC中CCK阳性兴奋性神经元数量增加
图3:成年突变小鼠对急性社交挫败应激诱导的焦虑表现出更高的易感性
图4:社交挫败应激诱发突变小鼠mPFC中CCK分泌显著升高
综上,本研究为理解ASD伴发的高焦虑发病率提供了神经机制支持,并为开发旨在减轻ASD焦虑症状、增强情绪韧性的临床治疗策略提供了理论依据。
杭州师范大学为该论文第一完成单位,基础医学院曹蔚副教授和李葆明教授为共同通讯作者,博士研究生扶玉珍和硕士研究生徐瑜苛为共同第一作者。该研究获得国家自然科学基金、科技创新2030—脑科学与类脑研究(中国脑计划)重大项目及浙江省残疾人福利基金会孤独症研究专项基金资助。
作者简介
共同第一作者:
通讯作者:
曹蔚,杭州师范大学基础医学院脑科学研究所副教授、硕士生导师,主要从事孤独症谱系障碍致病机制的解析及新型治疗策略的研发。曾入选中国科协“青年人才托举工程”和中国博士后“博新计划”,主持国家自然科学基金青年基金和面上基金项目。在Neuron、Cell Reports、Communications Biology、Molecular Autism等国际期刊发表多篇研究论文。
李葆明,杭州师范大学基础医学院脑科学研究所所长,国家杰出青年科学基金获得者、“CJ学者奖励计划”特聘教授。主要研究前额叶皮层认知功能与疾病的发病机制和养育照护对子代前额叶皮层功能的影响。曾主持科技部973、863项目、国家自然科学基金重大项目及中加健康研究合作项目,在Neuron、PNAS、Biological Psychiatry、Communications Biology、NeuroImage等国际期刊发表多篇研究论文。







